Preferentially expressed endosperm genes reveal unique activities in wheat endosperm during grain filling.

Abstract

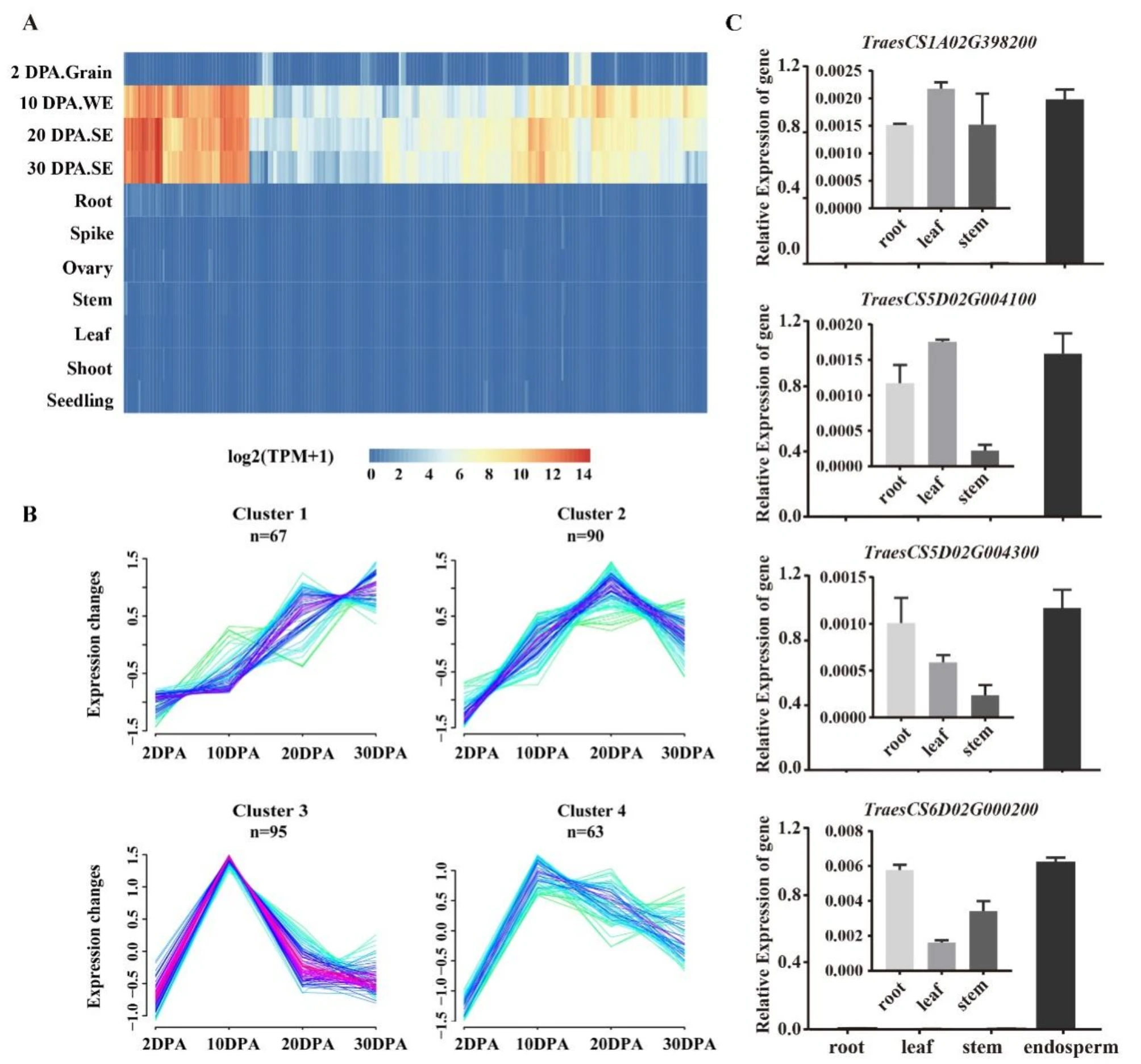
Background:Bread wheat (Triticum aestivum L.) endosperm contains starch and proteins, which determine the final yield, quality, and nutritional value of wheat grain. The preferentially expressed endosperm genes can precisely provide targets in the endosperm for improving wheat grain quality and nutrition using modern bioengineering technologies. However, the genes specifically expressed in developing endosperms remain largely unknown. Results:In this study, 315 preferentially expressed endosperm genes (PEEGs) in the spring wheat landrace, Chinese Spring, were screened using data obtained from an open bioinformatics database, which reveals a unique grain reserve deposition process and special signal transduction in a developing wheat endosperm. Furthermore, transcription and accumulation of storage proteins in the wheat cultivar, XC26 were evaluated. The results revealed that 315 PEEG plays a critical role in storage protein fragment deposition and is a potential candidate for modifying grain quality and nutrition. Conclusion:These results provide new insights into endosperm development and candidate genes and promoters for improving wheat grain quality through genetic engineering and plant breeding techniques.

Publication
BMC Genomics

本站总访问量 本站总访客数 本文总阅读量

comments powered by Disqus