Click here to return to the lab home page

Chromatin accessibility dynamics and transcriptional regulatory networks underlying the primary nitrogen response in rice roots

Abstract

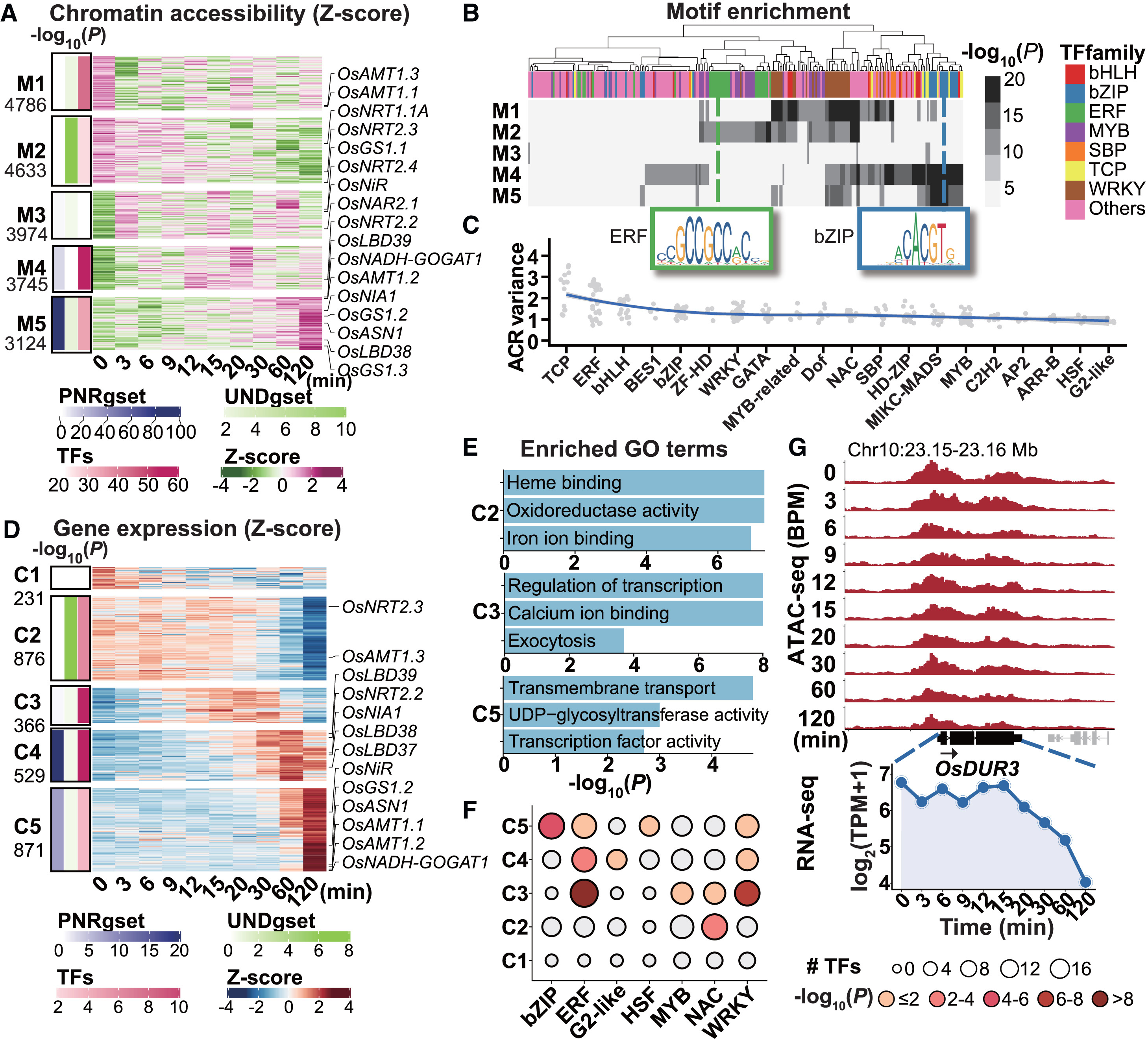
Nitrogen (N) is essential for rice growth; however, the transcriptional regulation of the primary nitrogen response (PNR), characterized by the rapid upregulation of N uptake and assimilation genes upon N resupply, remains poorly understood. This study investigated the dynamics of the PNR in the roots of two rice cultivars (Zhenshan 97 and Nipponbare) via time-series Assay for Transposase-Accessible Chromatin using sequencing and RNA sequencing analyses within 2 h of ammonium nitrate resupply. Regulatory regions responsive to N induction were precisely identified. Coordinated and cascading changes in chromatin accessibility and gene expression were observed, with chromatin state frequently preceding transcriptional changes. Integrative analysis of expression–chromatin accessibility associations revealed a redundant N-responsive regulatory network. OsLBD38 and OsLBD39, identified as early-response regulators, transcriptionally suppress nitrate reductases while enhancing nitrite reductases; they may function as metabolic safeguarders to prevent nitrite accumulation. OsbZIP23 was identified as a novel regulator directly binding to the promoters of N uptake and metabolism genes, regulating genes in patterns opposite to LBD-regulated genes, suggesting a complex regulatory interplay. Cross-species comparisons with Arabidopsis highlighted the conserved N-responsive regulatory roles of these hub regulators and their targets. Comparative analyses between cultivars revealed expression divergence and genetic differentiation in N-responsive genes, implying indica/japonica-specific adaptations. Furthermore, deep learning predictions of chromatin accessibility between cultivars indicated that expression variation in N uptake and metabolism genes is primarily influenced by trans-acting regulatory factors. These findings provide a comprehensive view of the dynamic regulatory landscape governing the PNR in rice.

Research Image