Click here to return to the lab home page

Precise control of chromatin loop extrusion enhances sustainable green revolution yield in rice

Abstract

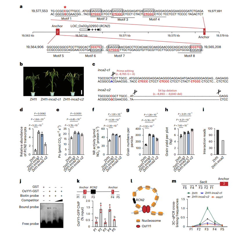
Continuous and excessive use of inorganic fertilizers underlies current global crop production; therefore, reducing fertilizer use while increasing crop productivity is critical for ensuring agricultural sustainability and food security.Here we show that the natural variant of RCN2, a rice TERMINAL FLOWER 1/CENTRORADIALIS homolog, enhances photosynthesis, nitrogen assimilation and grain yield by restricting chromatin loop extrusion. RCN2 competitively inhibits the interaction between growth-repressing DELLA proteins and SQUAMOSA PROMOTER BINDING PROTEIN-LIKE transcription factors, breaking the green revolution trade-of between plant growth and metabolism of carbon and nitrogen. We demonstrate that targeting CCCTC-containing insulator elements at the RCN2 locus confers not only decoupling tillering and panicle branching without affecting beneficial semi-dwarfism, but also improves source-to-sink carbon allocation and nitrogen-use efficiency, consequently increasing harvest index and rice yield at low nitrogen fertilization levels. Precise modulation of loop extrusion thus enables new breeding strategies to reduce nitrogen fertilizer use in high-yield cereal crops.

Research Image