Click here to return to the lab home page

Genetic basis of geographical diferentiation and breeding selection for wheat plant architecture traits

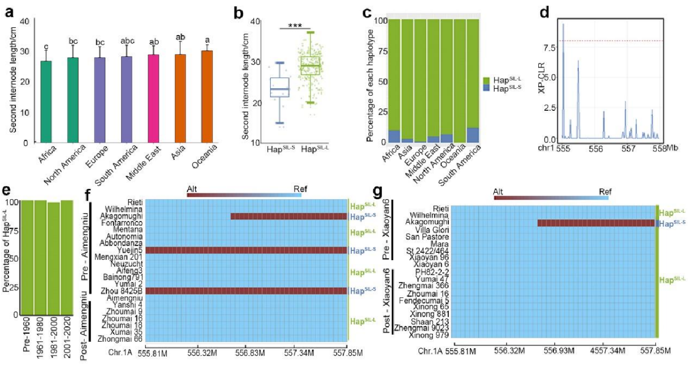
Abstract: Background: Plant architecture associated with increased grain yield and adaptation to the local environments is selected during wheat (Triticum aestivum) breeding. The internode length of individual stems and tiller length of individual plants are important for the determination of plant architecture. However, few studies have explored the genetic basis of these traits. Results: Here, we conduct a genome-wide association study (GWAS) to dissect the genetic basis of geographical diferentiation of these traits in 306 worldwide wheat accessions including both landraces and traditional varieties. We determine the changes of haplotypes for the associated genomic regions in frequency in 831 wheat accessions that are either introduced from other countries or developed in China from last two decades. We identify 83 loci that are associated with one trait, while the remaining 247 loci are pleiotropic. We also fnd 163 associated loci are under strong selective sweep. GWAS results demonstrate independent regulation of internode length of individual stems and consistent regulation of tiller length of individual plants. This makes it possible to obtain ideal haplotype combinations of the length of four internodes. We also fnd that the geographical distribution of the haplotypes explains the observed diferences in internode length among the worldwide wheat accessions. Conclusion: This study provides insights into the genetic basis of plant architecture. It will facilitate gene functional analysis and molecular design of plant architecture for breeding.(Genome Biology)